股票名称:旋乐吧SPIN8电子
股票代码:600237
Menu
EN
网站首页
产品信息
聚丙烯薄膜
金属化薄膜
交流电容器
直流电容器
电力电子电容器
聚酯薄膜
电容器配件
精密连接器
材料/招标
招标
应用领域
家电
轨道交通
清洁能源
照明电子
电子电路
电子显示
现代印刷
节能应用
汽车电子
船舶推进
创新研发
技术力量
研发团队
资料下载
关于我们
公司简介
新闻资讯
公司荣誉
品牌文化
历史进程
社会责任
投资者关系
股票信息
临时公告
定期公告
投资者保护
加入我们
旋乐吧SPIN8
销售热线
采购热线
合作洽谈
廉洁举报
招标
网站首页
>
材料/招标
>
招标
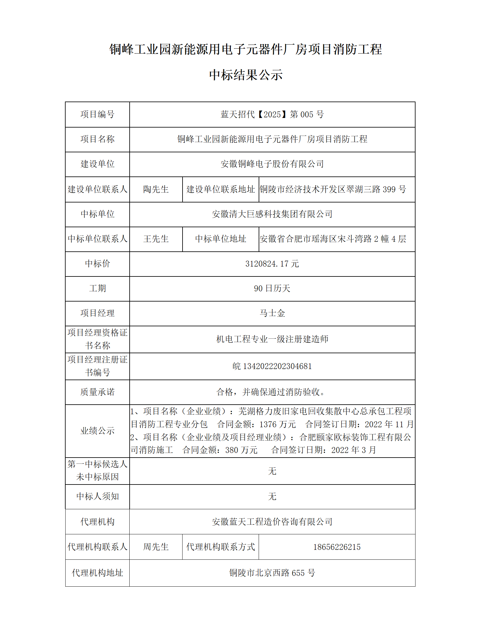
旋乐吧SPIN8工业园新能源用电子元器件厂房项目消防工程(中标结果公示2.20发布)_01
发布时间:2025-02-20
阅读次数:2305
上一条:
采购公告_01
下一条:
旋乐吧SPIN8电子电容器用薄膜生产一线技术改造加固项目(中标结果公示2.20发布)_01
旋乐吧SPIN8